Skip to content
  • Categories
  • Recent
  • Tags
  • Popular
  • Users
  • Search
Skins
  • Light
  • Brite
  • Cerulean
  • Cosmo
  • Flatly
  • Journal
  • Litera
  • Lumen
  • Lux
  • Materia
  • Minty
  • Morph
  • Pulse
  • Sandstone
  • Simplex
  • Sketchy
  • Spacelab
  • United
  • Yeti
  • Zephyr
  • Dark
  • Cyborg
  • Darkly
  • Quartz
  • Slate
  • Solar
  • Superhero
  • Vapor

  • Default (No Skin)
  • No Skin
Collapse
hyperPad

hyperPad Forum

  1. Home
  2. Help and Support
  3. Simple Physics Swip-Swap

Simple Physics Swip-Swap

Scheduled Pinned Locked Moved Help and Support
19 Posts 4 Posters 2.4k Views 2 Watching
  • Oldest to Newest
  • Newest to Oldest
  • Most Votes
Reply
  • Reply as topic
Log in to reply
This topic has been deleted. Only users with topic management privileges can see it.
  • Michael KhalfinG Offline
    Michael KhalfinG Offline
    Michael Khalfin
    wrote on last edited by
    #1

    How come this is not working?

    I feel like I am missing something really obvious. :confused: https://bit.ly/2zzrh3W

    1 Reply Last reply
    0
    • Michael KhalfinG Offline
      Michael KhalfinG Offline
      Michael Khalfin
      wrote on last edited by
      #2

      For some reason, I feel like this may have been missed in the chaos of posts recently. It is not being directed at anyone in particular, but it is a rather interesting engine that is not working... Anyone want to dig in?

      I am going to come back tomorrow, and hopefully, there will be some advice, or at least some sort of discussion... Cause it is pretty interesting, and I don't see why nobody has responded!

      D Jack de WildeJ 2 Replies Last reply
      0
      • Michael KhalfinG Michael Khalfin

        For some reason, I feel like this may have been missed in the chaos of posts recently. It is not being directed at anyone in particular, but it is a rather interesting engine that is not working... Anyone want to dig in?

        I am going to come back tomorrow, and hopefully, there will be some advice, or at least some sort of discussion... Cause it is pretty interesting, and I don't see why nobody has responded!

        D Offline
        D Offline
        Deeeds
        wrote on last edited by
        #3

        @GameCRAZY Personally, because you haven't described the problem.

        I've never downloaded any project and don't know how to. But do know quite a lot about physics engines. So if you can articulate the problem I can probably make some effort to troubleshoot it.

        Aidan_FireA Michael KhalfinG 2 Replies Last reply
        1
        • Michael KhalfinG Michael Khalfin

          For some reason, I feel like this may have been missed in the chaos of posts recently. It is not being directed at anyone in particular, but it is a rather interesting engine that is not working... Anyone want to dig in?

          I am going to come back tomorrow, and hopefully, there will be some advice, or at least some sort of discussion... Cause it is pretty interesting, and I don't see why nobody has responded!

          Jack de WildeJ Offline
          Jack de WildeJ Offline
          Jack de Wilde
          wrote on last edited by
          #4

          @GameCRAZY you are setting upright to 1 before getting it, so when it gets it it's set back to zero straight away:
          0_1510467892025_IMG_0444.PNG

          You should get both the attributes and then change them like this:
          0_1510467933223_IMG_0445.PNG

          Michael KhalfinG 1 Reply Last reply
          0
          • D Deeeds

            @GameCRAZY Personally, because you haven't described the problem.

            I've never downloaded any project and don't know how to. But do know quite a lot about physics engines. So if you can articulate the problem I can probably make some effort to troubleshoot it.

            Aidan_FireA Offline
            Aidan_FireA Offline
            Aidan_Fire
            wrote on last edited by
            #5
            This post is deleted!
            1 Reply Last reply
            0
            • D Deeeds

              @GameCRAZY Personally, because you haven't described the problem.

              I've never downloaded any project and don't know how to. But do know quite a lot about physics engines. So if you can articulate the problem I can probably make some effort to troubleshoot it.

              Michael KhalfinG Offline
              Michael KhalfinG Offline
              Michael Khalfin
              wrote on last edited by
              #6

              @Deeeds Just click the link on your iPad, and it will take you straight to the project.

              Jack de WildeJ 1 Reply Last reply
              0
              • Jack de WildeJ Jack de Wilde

                @GameCRAZY you are setting upright to 1 before getting it, so when it gets it it's set back to zero straight away:
                0_1510467892025_IMG_0444.PNG

                You should get both the attributes and then change them like this:
                0_1510467933223_IMG_0445.PNG

                Michael KhalfinG Offline
                Michael KhalfinG Offline
                Michael Khalfin
                wrote on last edited by
                #7

                @Jack8680 Thanks! I did not realize that!

                1 Reply Last reply
                0
                • Michael KhalfinG Michael Khalfin

                  @Deeeds Just click the link on your iPad, and it will take you straight to the project.

                  Jack de WildeJ Offline
                  Jack de WildeJ Offline
                  Jack de Wilde
                  wrote on last edited by Jack8680
                  #8

                  @GameCRAZY I don't know if it's true for iOS11, but for me the links don't work from within hyperPad; I have to tap and hold the link, press copy, then paste into safari and open the file in hyperpad.

                  1 Reply Last reply
                  1
                  • Michael KhalfinG Offline
                    Michael KhalfinG Offline
                    Michael Khalfin
                    wrote on last edited by
                    #9

                    @Jack8680 That is strange, it works for me. Then again, I am running an iPad Mini that still cannot update to IOS 10...

                    1 Reply Last reply
                    0
                    • Michael KhalfinG Offline
                      Michael KhalfinG Offline
                      Michael Khalfin
                      wrote on last edited by
                      #10

                      Still not working as it should. The character is supposed to move, then jump; or vice versa. It is obviously bugging out.

                      http://bit.ly/2A82qo3

                      D 1 Reply Last reply
                      0
                      • Michael KhalfinG Michael Khalfin

                        Still not working as it should. The character is supposed to move, then jump; or vice versa. It is obviously bugging out.

                        http://bit.ly/2A82qo3

                        D Offline
                        D Offline
                        Deeeds
                        wrote on last edited by
                        #11

                        @GameCRAZY Please, in English, without me needing to look at the project, what are trying to achieve?

                        Michael KhalfinG 1 Reply Last reply
                        0
                        • D Deeeds

                          @GameCRAZY Please, in English, without me needing to look at the project, what are trying to achieve?

                          Michael KhalfinG Offline
                          Michael KhalfinG Offline
                          Michael Khalfin
                          wrote on last edited by
                          #12

                          @Deeeds I am trying to make the character go up and right, when it shows up and right with arrows. I am trying to make the character go right and then up, when it shows right and up with arrows.

                          It switches between the two, but it is acting up for no apparent reason. Just doing random things.

                          But honestly, just download the project if you want to help. It takes 2 seconds.

                          D 2 Replies Last reply
                          0
                          • Michael KhalfinG Michael Khalfin

                            @Deeeds I am trying to make the character go up and right, when it shows up and right with arrows. I am trying to make the character go right and then up, when it shows right and up with arrows.

                            It switches between the two, but it is acting up for no apparent reason. Just doing random things.

                            But honestly, just download the project if you want to help. It takes 2 seconds.

                            D Offline
                            D Offline
                            Deeeds
                            wrote on last edited by
                            #13

                            @GameCRAZY For you, it takes 2 seconds. I have to exit my current project, which takes several minutes, and then download yours, and then try to ascertain what you're doing.

                            That last part might take an enormous amount of time, especially if you can't explain what you're doing, how you're thinking it can or should be done, and what you'd like to see happen.

                            1 Reply Last reply
                            1
                            • Michael KhalfinG Michael Khalfin

                              @Deeeds I am trying to make the character go up and right, when it shows up and right with arrows. I am trying to make the character go right and then up, when it shows right and up with arrows.

                              It switches between the two, but it is acting up for no apparent reason. Just doing random things.

                              But honestly, just download the project if you want to help. It takes 2 seconds.

                              D Offline
                              D Offline
                              Deeeds
                              wrote on last edited by
                              #14

                              @GameCRAZY Describe your ideal, from player's perception of opportunity to the player response (psychological) and their subsequent input, the hero's movement response to this input, visual representations that change, how and why they states change, and when and where, and everything else that is part of this cycle.

                              Michael KhalfinG 1 Reply Last reply
                              0
                              • D Deeeds

                                @GameCRAZY Describe your ideal, from player's perception of opportunity to the player response (psychological) and their subsequent input, the hero's movement response to this input, visual representations that change, how and why they states change, and when and where, and everything else that is part of this cycle.

                                Michael KhalfinG Offline
                                Michael KhalfinG Offline
                                Michael Khalfin
                                wrote on last edited by
                                #15

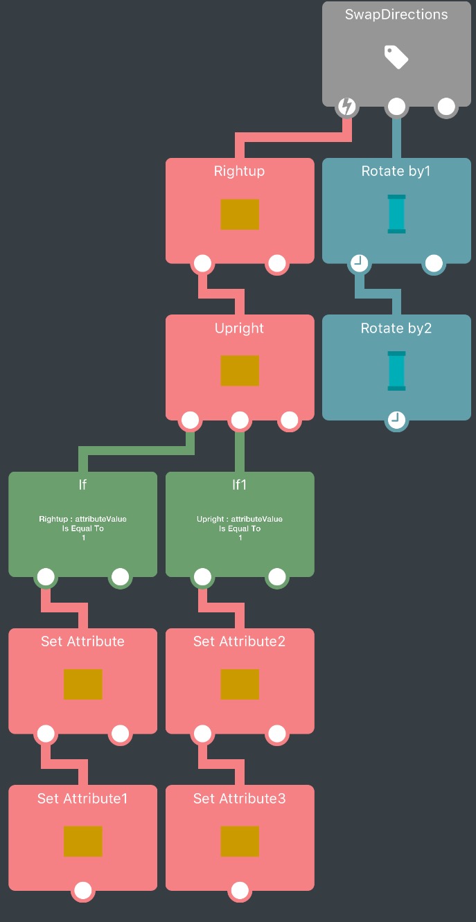
                                @Deeeds

                                The scene has a platform, a character, and 2 arrows (one pointing right and one pointing up).

                                The behaviors:

                                • started touching (the arrows)
                                1. get attribute (rightup) ; get attribute (upright)
                                  a. if attribute (rightup)=1 ; set attribute (rightup)=0 ; set attribute (upright)=1
                                  b. if attribute (upright)=1 ; set attribute (rightup)=1 ; set attribute (upright)=0
                                2. rotateby 90 (arrow1) ; rotateby 90 (arrow2)
                                • started touching (the screen)
                                1. get attribute (rightup) ; if attribute (rightup)=1 ; move character (x=2, duration=1) ; jump character (power=15)
                                2. get attribute (upright) ; if attribute (upright)=1 ; jump character (power=15) ; wait (time=1) ; move character (x=2, duration=1)

                                The character is supposed to move right and then up, or up and then right. However, that only works sometimes, or rather every other time. It is definitely switching properly, but the logic just is not proper. And I do not think it is on my side because everything I am doing makes perfect sense.

                                Like how easy is this supposed to be, right?

                                Anyways, that is everything. Formatting behaviors on the forum is super-hard and takes forever :confused:

                                D 1 Reply Last reply
                                0
                                • Michael KhalfinG Michael Khalfin

                                  @Deeeds

                                  The scene has a platform, a character, and 2 arrows (one pointing right and one pointing up).

                                  The behaviors:

                                  • started touching (the arrows)
                                  1. get attribute (rightup) ; get attribute (upright)
                                    a. if attribute (rightup)=1 ; set attribute (rightup)=0 ; set attribute (upright)=1
                                    b. if attribute (upright)=1 ; set attribute (rightup)=1 ; set attribute (upright)=0
                                  2. rotateby 90 (arrow1) ; rotateby 90 (arrow2)
                                  • started touching (the screen)
                                  1. get attribute (rightup) ; if attribute (rightup)=1 ; move character (x=2, duration=1) ; jump character (power=15)
                                  2. get attribute (upright) ; if attribute (upright)=1 ; jump character (power=15) ; wait (time=1) ; move character (x=2, duration=1)

                                  The character is supposed to move right and then up, or up and then right. However, that only works sometimes, or rather every other time. It is definitely switching properly, but the logic just is not proper. And I do not think it is on my side because everything I am doing makes perfect sense.

                                  Like how easy is this supposed to be, right?

                                  Anyways, that is everything. Formatting behaviors on the forum is super-hard and takes forever :confused:

                                  D Offline
                                  D Offline
                                  Deeeds
                                  wrote on last edited by
                                  #16

                                  @GameCRAZY Looks fine to me!

                                  I don't see where this could go wrong.

                                  Michael KhalfinG 1 Reply Last reply
                                  0
                                  • D Deeeds

                                    @GameCRAZY Looks fine to me!

                                    I don't see where this could go wrong.

                                    Michael KhalfinG Offline
                                    Michael KhalfinG Offline
                                    Michael Khalfin
                                    wrote on last edited by
                                    #17

                                    @Deeeds Let's see what @Jack8680 or what @Murtaza have to say about this.

                                    Jack de WildeJ 1 Reply Last reply
                                    1
                                    • Michael KhalfinG Michael Khalfin

                                      @Deeeds Let's see what @Jack8680 or what @Murtaza have to say about this.

                                      Jack de WildeJ Offline
                                      Jack de WildeJ Offline
                                      Jack de Wilde
                                      wrote on last edited by Jack8680
                                      #18

                                      @GameCRAZY it's definitely a bug, harder to reproduce than I thought.

                                      If you have a started touching behaviour with a duration based behaviour underneath it and a jump behaviour underneath that, it will ignore the delay every second time.

                                      @administrators Here's an example project. The behaviours are in the red square:
                                      0_1511576403148_IMG_0523.PNG
                                      The square should wait a second to jump after tapping, but every second time it skips the delay.

                                      Edit: it's actually acting weird with a lot of behaviours. It does the same with joystick up/right/down/left/analog, and with stopped touching acts like a started touching behaviour and also skips the delay.

                                      In your case it is ignoring the one second duration of the move by behaviour and skipping straight to the jump so it moves and jumps at the same time.

                                      Michael KhalfinG 1 Reply Last reply
                                      1
                                      • Jack de WildeJ Jack de Wilde

                                        @GameCRAZY it's definitely a bug, harder to reproduce than I thought.

                                        If you have a started touching behaviour with a duration based behaviour underneath it and a jump behaviour underneath that, it will ignore the delay every second time.

                                        @administrators Here's an example project. The behaviours are in the red square:
                                        0_1511576403148_IMG_0523.PNG
                                        The square should wait a second to jump after tapping, but every second time it skips the delay.

                                        Edit: it's actually acting weird with a lot of behaviours. It does the same with joystick up/right/down/left/analog, and with stopped touching acts like a started touching behaviour and also skips the delay.

                                        In your case it is ignoring the one second duration of the move by behaviour and skipping straight to the jump so it moves and jumps at the same time.

                                        Michael KhalfinG Offline
                                        Michael KhalfinG Offline
                                        Michael Khalfin
                                        wrote on last edited by
                                        #19

                                        @Jack8680 Now that's weird. I wonder what is causing that.

                                        1 Reply Last reply
                                        1

                                        Hello! It looks like you're interested in this conversation, but you don't have an account yet.

                                        Getting fed up of having to scroll through the same posts each visit? When you register for an account, you'll always come back to exactly where you were before, and choose to be notified of new replies (either via email, or push notification). You'll also be able to save bookmarks and upvote posts to show your appreciation to other community members.

                                        With your input, this post could be even better 💗

                                        Register Login
                                        Reply
                                        • Reply as topic
                                        Log in to reply
                                        • Oldest to Newest
                                        • Newest to Oldest
                                        • Most Votes


                                        • Login

                                        • Login or register to search.
                                        • First post
                                          Last post
                                        0
                                        • Categories
                                        • Recent
                                        • Tags
                                        • Popular
                                        • Users
                                        • Search